- Принципы работы шифра Blowfish: раскрываем тайны этого эффективного алгоритма шифрования
- История возникновения и основные характеристики Blowfish
- Ключевые характеристики Blowfish
- Основные принципы работы Blowfish
- Структура алгоритма
- Механизм ключевой инициализации
- Процесс шифрования в Blowfish
- Ступени шифрования блока
- Функция F
- Алгоритм функции F
- Расшифровка и защита информации
Принципы работы шифра Blowfish: раскрываем тайны этого эффективного алгоритма шифрования
Для всех, кто интересуется современными методами защиты информации, шифр Blowfish — одна из главных легенд в области криптографии. Многие слышали его название, но немногие полностью понимают, как он работает и почему до сих пор остается актуальным. Сегодня мы отправимся в увлекательное путешествие по принципам функционирования этого мощного алгоритма, чтобы понять его внутреннюю структуру, механизмы защиты и особенности реализации.
История возникновения и основные характеристики Blowfish
Шифр Blowfish был разработан Брюсом Шнайером в 1993 году как альтернатива устаревшим алгоритмам, таким как DES. Он предназначался для быстрого выполнения на разных платформах и обеспечивал высокую степень защиты при использовании ключей переменной длины — от 32 до 448 бит. За годы существования Blowfish доказал свою надежность и устойчивость к множеству криптоаналитических атак, что сделало его популярным инструментом в разработке программного обеспечения и систем безопасности.
Ключевые характеристики Blowfish
| Особенность | Описание |
|---|---|
| Длина ключа | от 32 до 448 бит, переменная длина |
| Блок данных | 64 бит (8 байт) |
| Количество раундов | 16 раундов обработки |
| Стойкость | Высокая, устойчивость к криптоатакам различных типов |
Основные принципы работы Blowfish
Теперь переходим к самому интересному — изучим внутренние механизмы функционирования этого шифра. В целом, Blowfish представляет собой симметричный блоковый шифр, что означает, что одна и та же ключевая информация используется как для шифрования, так и для расшифровки данных. Его алгоритм основан на использовании сложной сети подстановок и перестановок, что делает его стойким к попыткам раскрыть исходную информацию.
Структура алгоритма
Принцип работы Blowfish можно разбить на основные этапы:
- Инициализация ключа: подготовка ключа, при которой происходит генерация внутренних таблиц S-box (подстановочных таблиц) и P-источников. Этот этап — один из самых важных, так как от него зависит уровень защиты.
- Обработка данных: выполнение 16 раундов шифрования, каждый из которых включает в себя операцию XOR с разделенными блоками, применение функции F и обмен значениями.
- Завершение процесса: итоговая перестановка и получение зашифрованного блока.
Механизм ключевой инициализации
Перед началом шифрования внутренние таблицы S и P настраиваются с учетом ключа. Процедура выглядит так:
- Все значения таблиц S и P заполняются фиксированными константами (зависящими от числа π).
- Значения ключа разбиваются на блоки, и каждый блок последовательно используется для модификации таблиц через циклическое XOR.
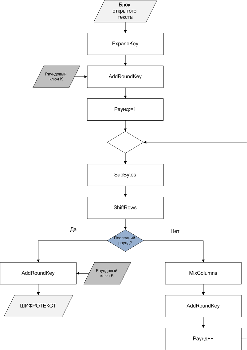
Процесс шифрования в Blowfish
Понимание этапов шифрования данных — ключ к полному восприятию того, как алгоритм обеспечивает безопасность информации. Рассмотрим подробно каждую операцию, выполняемую на каждом раунде.
Ступени шифрования блока
Длина блока, 64 бита, он разбивается на две половины: левую и правую. Процесс шифрования состоит из 16 раундов, которые последовательным образом изменяют эти половины согласно определенной схемы.
| Этап | Действия |
|---|---|
| Начальный обмен | Левая половина XOR с первым элементом P-таблицы |
| Раундовые операции | Для каждого раунда осуществляется: |
| Функция F | Обработка правой половины с помощью функции F, после чего результат XOR с левой половиной |
| Обмен | Обмен ролями половин и продолжение с новым значением |
| Финальный этап | Обмен половинами и добавление последних P-значений для получения зашифрованного блока |
Функция F
Ключевая составляющая алгоритма, функция F, — это нелинейная операция, использующая таблицы S. Она разбивается на три части, каждая из которых обращается к отдельной S-box. Значение входных данных разбивается на три части, по которым выбираются соответствующие элементы таблиц, затем происходит их сложение и объединение для получения окончательного результата. Эта сложность — одна из причин высокой криптоустойчивости Blowfish.
Алгоритм функции F
- Разделить 32-битный вход на три части (byte или 8 бит)
- Обозначить их как a, b, c
- Классическим примером являеться расчет следующим образом:
- F(x) = ((S1[a] + S2[b]) mod 2^32) XOR S3[c]
где S1, S2, S3 — таблицы S.
Расшифровка и защита информации
Процесс декодирования полностью зеркален шифрованию, с точностью до порядка использования таблиц P и функции F. Важное качество Blowfish — его способность сохранять стойкость даже при попытках аналитической атаки, что достигается за счет сложной внутренней структуры и постоянной модификации таблиц S и P в зависимости от ключа.
Вопрос: Почему Blowfish считается одним из лучших алгоритмов шифрования и чем он превосходит устаревшие стандарты?
Ответ: Blowfish превосходит многие устаревшие алгоритмы благодаря своей высокой скорости работы, гибкой длине ключа и устойчивости к современным криптоатакам. В отличие от DES, который использует фиксированную длину ключа и менее сложную структуру, Blowfish обладает более сильной защитой благодаря использованию секретных таблиц S и P, которые настраиваются для каждого ключа. Его конструкция также обеспечивает баланс между безопасностью и эффективностью, что делает его популярным выбором в различных приложениях, от криптографических протоколов до безопасных коммуникаций и хранения данных. Время, испытания и многочисленные исследования подтвердили его надежность и стойкость против современных методов криптоанализа.
Подробнее
| LSI Запросы | Примеры использования | Тип данных | Практические советы | Дополнительные материалы |
|---|---|---|---|---|
| Как работает Blowfish | Обеспечение безопасности | Теоретические основы | Настройка ключей | Книга по криптографии |
| Алгоритм Blowfish | Защита данных | Практическая реализация | Оптимизация | Видео уроки |
| Шифрование и расшифровка Blowfish | Защита информации | Примеры кода | Использование в разных языках программирования | Статьи и исследования |
| Криптостойкость Blowfish | Защита от атак | Аналитика безопасности | Обновления и рекомендации | Курс по криптографии |
| История Blowfish | Эволюция алгоритмов | Криптоистория | Вехи развития | Интервью с разработчиками |








